Conceptual business to Uber-ify heavy equipment rental
Vision, Alignment, Market Research, Product design, Visual design, and Experience design for Eagle Engineering
Mobile
Product Design
Visual Design

I was the Product Designer for an accelerated Discovery & Visioning engagement with a new client
Client
Eagle Engineering
Timeline
Q1 2020, 4 weeks
Role
UX Designer
What I Did
Research, UX Analysis, UI Design
Tools





Splash Screen & Sign In
Embracing the yellow that seems to be standard for the construction industry, I used this landing screen to convey some of the basic hypothetical branding elements up front.
Home Screen
The central screen of the app focuses on the ability to find equipment to rent, with quick access to manage current rentals, and insights into account metrics.

Product Search
Searchability was basically one of the core selling points from the client's point of view. He emphasized the need to be able to filter and sort results based on variables that will be specific to different pieces of equipment.
Track Delivery
One of the final features that the client continually talked about being important was the Uber-esque ability to track your order as it travels to you.

Product Listing
Each item that can be rented needs a page that includes the important details. The client requested that equipment include datasheets and manufacturer details as well.

Review Order
The client has a set of other ideas to use the platform as a marketplace for two additional parts of the rental business: Insurance and Transportation/Delivery. Those marketplaces are hinted to on these screens for the pitch decks, and were understood that they would be developed later in the product lifecycle.
Project Overview
Challenge
The client came to us with a business idea and industry knowledge. He asked us to explore the idea, research the industry on our own, and provide guidance and materials he could take to find investors. Extract product concepts from business owner's brain, generate concepts and plans, and create beginnings of a deck to use for pitch meetings
Output
I created a robust set of OOUX-based wireframes with prioritization, detailed web page design mockups, updated branding documentation, and additional assets to assist the organization in implementing the designs.
Context
The process for this project was short and the scope and intent were ill-defined.
Team
Since this was a Visioning engagement, the team consisted of myself and a UX Researcher, a Dev Architect, and and Project Manager/Business Analyst

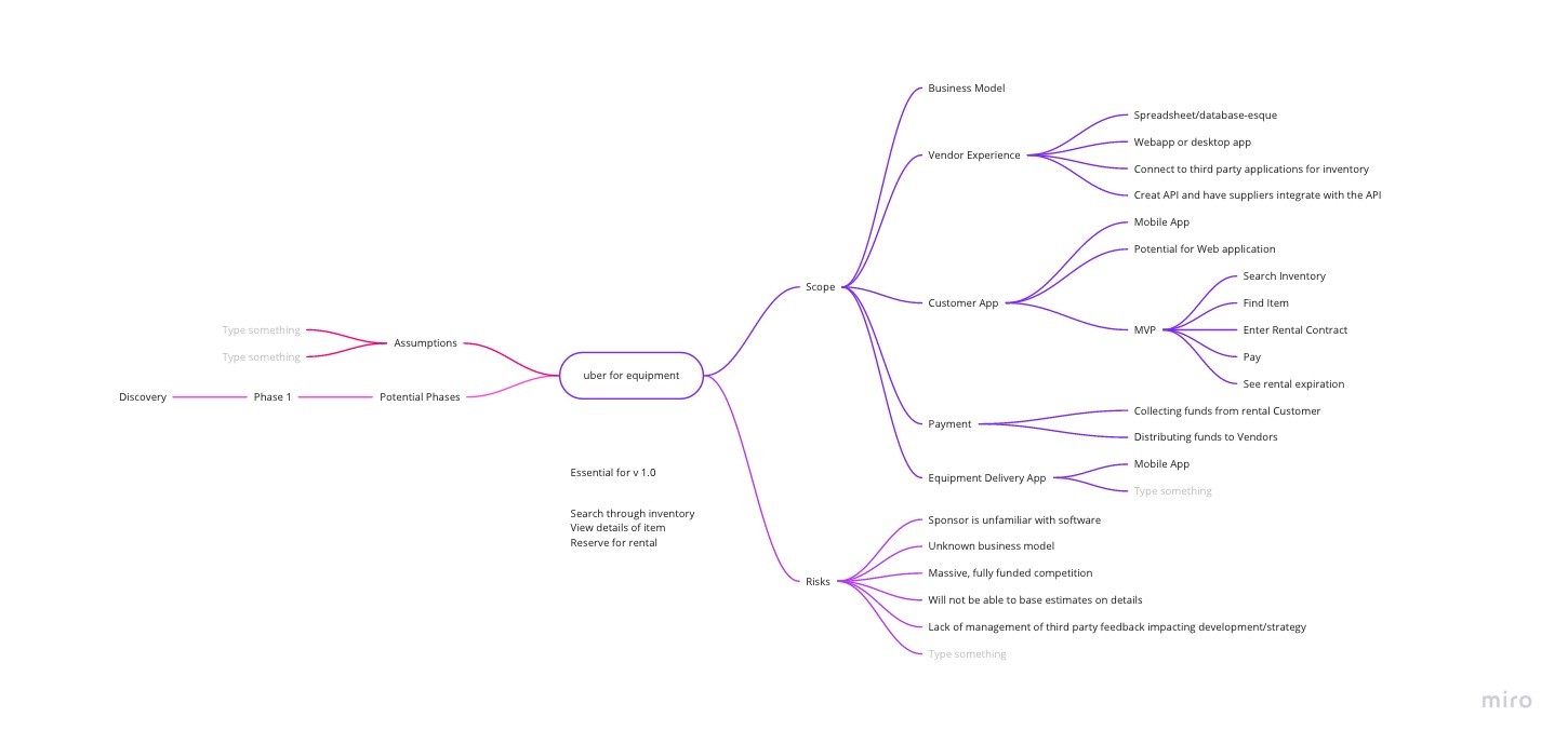
Brainstorming
Quick Expert Analysis (QEA) mind map around the vague project outline.
Research
Market Research
The first priority for our team was to learn more about the construction industry at large, and to find out what the options are when it comes to renting equipment. Starting with two specific names that our client knew already, I found a landscape of competitors in different tiers and a variety of capabilities.
Basic MVP Requirements
We decided to focus on the strategy and design concepts purely for the core set of functionalities that would be needed to build out a user base for the application. These functions were centered around searching inventory, customizing a rental, and completing the rental purchase. The client came back to us after we presented those and also requested that GPS tracking during delivery also be included in this first vision.
Wireframes & User Flows
After synthesizing market research and identifying key user concerns, we developed a user flow illustrating the primary use case: product search, checkout, and delivery tracking. This flow served as the backbone for our subsequent design decisions.
UI Mocks
I created high-fidelity mockups to serve two purposes: Provide the client with visual assets for investment pitches Illustrate conceptual views of the app, including potential features discussed earlier in the process

Wireframing & Ideal Path
After several conversations around the market research and the features that we would need to include in order to address the primary user concerns, we arrived at this user flow through the app. This illustrates the primary use case where a user searches for a product, and navigates through the check out and delivery flow.

Project Conclusion
Conclusion
The engagement concluded with high client satisfaction. Our information architecture work generated excitement among stakeholders, while the visual design approach enthused both the client team and their marketing group.
Key Takeaways
1. Adapting to evolving project scopes while maintaining focus on core deliverables
2. Translating non-technical visions into concrete product designs
3. Balancing immediate MVP needs with future product potential in visual designs
This project enhanced my skills in rapid concept development and stakeholder communication, providing valuable experience in translating abstract ideas into tangible design solutions